百倍耕耘处,梦想花开时,5月是丰收的季节!在第114个国际护士节来临之际,上海蓝十字脑科医院【同济大学附属蓝十字脑科医院(筹)】护理团队喜报频传,斩获多项区级荣誉和奖项。
荣誉嘉奖的背后,是团队,是奉献,更是热爱;是肯定,是鞭策,更是动力!
“匠心护理团队”与“仁心护士”
上海蓝十字脑科医院护理团队荣获闵行区“匠心护理团队”的称号。医院护理部不断探寻护理工作高质量发展之道,在明确目标管理,提升护士长综合管理能力;聚焦专科护理,促进护理专项小组建设发展;加强继续教育,完成护理分层能级培训;持续质量改进,保障临床护理工作高效安全;夯实中间力量,形成护理岗位积极竞争态势;促进人才成长,强化护理团队教学科研建设;推动教学相长,优化护理教学方式内涵等方面精准发力,持续提升护理服务水平,为区域百姓提供更贴近社会、贴近临床、贴近患者的优质护理服务。这一荣誉的获得,不仅是对医院护理团队专业实力的认可,也是对医院在护理工作高质发展道路不断创新、精益求精的生动诠释,更是新征程的号角,激励着蓝十字护理人砥砺前行,续写新篇。

▲ 闵行区医学会文件
内科片区总护士长兼7A神经内三科护士长李楠楠荣获闵行区“仁心护士”称号。在医院优质护理行动中,经常有这样一种说法:“有一种职业,叫白衣天使;有一种精神,叫无私奉献;有一种温度,叫李楠楠的关怀”。在护理工作中,李楠楠以“患者在我心中有多重,我在患者心中有多重”为遵循,十余年如一日,舍小家、为大家,始终坚持高标准、人性化的护理服务,为患者的健康和康复付出了巨大努力,展现了良好的专业素养。闵行区“仁心护士”称号是她辛勤付出和无私奉献的结晶,也是她攻坚克难、勇攀护理高峰的见证。
“改善护理服务”优秀项目二等奖
为深入推进医疗卫生高质量发展,切实解决群众就医过程中的急难愁盼问题,闵行区开展“改善护理服务”优秀项目评选,聚焦护理服务品质提升,优化护理服务模式,让优质护理更加贴近患者需求。经综合评估和专家评审,医院《构建“八线一体”重症专科护理人才培养模式》项目最终获得二等奖。

▲ 医院护理部张秀娟主任(左二)领奖

▲ 闵行区医学会文件
该项目是对医院多年来护理专科人才培养工作经验及成果的总结,在护理部主任张秀娟的指导下,由总带教姜娜执笔完成。以健康中国战略为指引,以问题和需求为导向,以改革创新为动力,聚焦“完善重症专科护士培养体系、加强重症专科护士梯队建设、促进重症专科护理专业发展、提高临床重症专科护理质量、降低重症专科护理人才流失率”等关键节点集中发力,主动适应卫生健康事业发展新常态,为医院重症医学医疗服务能力的高质量发展打下了坚实的人才基础。
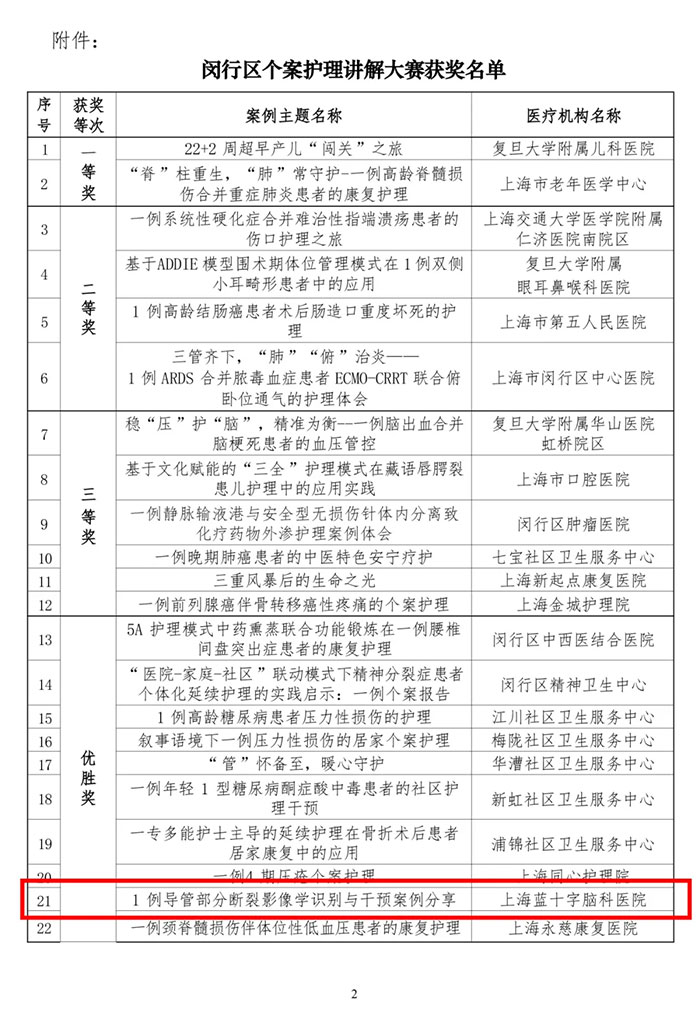
“个案护理讲解大赛”优胜奖
为深入贯彻落实健康中国战略,进一步提升护理人员的临床决策能力、问题解决能力,推进护理新理念、新知识、新技术的传播与规范。闵行区卫生系统开展以“案例引领•护理创新”为主题的个案护理讲解大赛。经专家评审,医院提交的《1例导管部分断裂影像学识别与干预案例分享》凭借创新的护理模式、科学的干预路径及良好的临床效果,从全区53个案例中脱颖而出。

▲ 黄朵朵护士长现场竞演风采
赛前,5B神经内二科护士长黄朵朵在团队的帮助下完成了资料的前期收集,并结合李楠楠总护士长等的指导建议,对个案进行反复修改和循证,完成了最终的护理个案。决赛现场,黄朵朵护士长采用PPT的形式,图文并茂,从选题背景、病史汇报、诊疗计划及护理评估、诊断、措施、体会及循证依据等方面进行了精彩汇报,展示了医院护理团队高效的团结协作精神和专业素养,斩获优胜奖。

▲ 闵行区医学会文件
该案例聚焦PICC导管体内部分断裂这一关键临床问题,生动呈现了多学科团队高效协同、快速响应的应急处置全流程。通过医护技的密切配合与精准操作,实现技术突围,取得了令人满意的临床效果。不仅体现了医院在专科护理、影像识别、DSA操作等多学科资源方面的专业优势和人文关怀,更为同类患者的临床护理提供了可推广、借鉴的实践范本。
“护龄30年护理工作者”
芳华如歌三十载,矢志不渝守初心。在我们身边,总有那么一群人,她们在平凡的护理岗位上辛勤耕耘,没有惊天动地的事迹,只有默默无闻的坚守。她们带着光,盛开在每一个患者需要的地方,用爱心与专业为无数患者带来了希望与温暖。

▲ 闵行区医学会文件
医院护理部副主任阎友芬、急诊科护士长潘水云怀抱守护患者生命健康的初心,在护理岗位上坚守30年以上,把人生最美好的青春岁月无私奉献给了护理事业,荣获闵行区“护龄30年护理工作者”称号。她们是天使,是南丁格尔“提灯女神”的传承者,她们的精神值得我们学习和发扬。
不忘初心 载誉而行
上海蓝十字脑科医院护理团队将继续弘扬南丁格尔精神,砥砺前行、携手共进,不断开创医院护理工作新局面、续写护理事业新篇章,为群众健康作出新的更大的贡献!
上一篇:喜讯|上海蓝十字脑科医院荣获2024年度闵行区人力资源和社会保障学会“优秀会员单位”称号 下一篇:喜报丨蓝十字团支部和团干部获2024年度“上海市基层团组织典型选树”通报表扬!
为更好地满足患者的就诊需求,2026年1月1日-3日元旦假期期间,我...【详细】


