致敬所有抗疫防疫的医护人员
没有人是一座孤岛,我们所有人是一个整体;
正是这样的时刻,人们挣脱了狭隘与偏见,
用光辉构筑了璀璨的星空。
人,不过是浩瀚宇宙中的一粒尘埃;
但是,正是有你们的付出,
才使我们心灵感到震撼。
抗疫防疫又吹“集结号”;
临疫情,儿女情义牵,同仇敌忾。
与君欢喜,暖色度人生。


▲ 10月14日~11月21日,相继迎接上级部门对防控疫情工作19次检查
双节过后,上海蓝十字脑科医院根据上级部门要求,从医院领导到基层各科室,开展了针对新冠病毒疫情防控的各项工作。
医院组织起院感防控委员会,由医院党支部书记朱敏、院长项耀钧“挂帅”,负责计划部署与协调等;潘耀良副院长具体落实,院感科科长李文英协助潘副院长并具体执行等;各科室主任、科长负责,层层把关,“严防死守”,坚决抗击新冠病毒疫情“反扑”。
这场没有硝烟的战争,从今年年初至五月份有所缓解;可是,在气候转冷的当下,疫情却再次拉响了“警报”。上海,这座国际化大都市,尤其是浦东新区相继出现了中高风险地区,疫情就是命令,疫情关乎人民的生命!

▲ 加强门急诊预检分诊和病人收住院管理
抗疫措施
院感防控委员会决定,从四个管道进行防控:中央管控、人员管控、通道管控,重点科室管控等。除了急诊科门口把控人员流动外,还在1楼电梯口进行全天值守,严防通道。院感科每天进行流调统计,在微信院感群里,每天各科室都要上报发热情况及中风险地区人员旅居史,做到有问题及时上报,及时沟通,及时处理,有条不紊地防控疫情,打有准备之战,打胸有成竹之战。

▲ 10月22日公布的关于收入院患者及陪护人员须核酸检测的重要通知
疫情期间工作人员管控规定
目前疫情防控形势严峻,为进一步做好疫情防控工作,确保住院患者及工作人员安全,现就本院工作人员管理规定如下,请知晓并配合。
1、非必要不离沪。
2、职工如因事确需离沪的,应书面申请,填写疫情期间职工外出申请表,经所在科室主任签字(护士由护士长和护理部同意)后,交院办审核方可离沪。科室负责人离沪需向分管院长请假,院领导离沪向项院、朱总请假。
3、中高风险区周边(10公里)居住员工需做核酸检测,检测报告交院感科。
4、快递不入病区,下班带回。入病区需拆去外包装。
5、三级预检分诊,门急诊预检、就诊预检、住院预检。做好流调。
6、做好自身健康监测,发热及时佩戴医用口罩前往闵中心医院就诊。
7、不扎堆;戴口罩;勤洗手;咳嗽喷嚏要遮口鼻;社交勿忘保持距离。
8、科室排查上报。
8.1健康监测(体温)每日两次,高于37.2℃及时上报(微信+电话)。
8.2住院病人及陪护核酸检测人次每周日下午上报(OA)。
8.3中高风险区旅居史按通知要求时间、方式上报疫情情况。
8.4返沪后核酸检测纸质报告交院感科。谢谢您的配合。
上海蓝十字脑科医院2020年11月23日
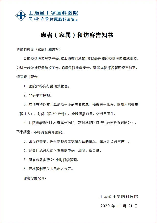
探访陪护家属管控措施
从11月19日开始,医院进行封闭式管理——对住院病患家属探视实施“非必要不探视”原则,实在需要陪护的家属需要近七日的核酸检测报告。开始时,有几个病患家属不理解,闹情绪;可是,在大环境下,也在医护人员耐心解释沟通下,表示积极配合,化解了矛盾,主动认真地根据规章制度办事。毕竟,“自己才是健康的第一责任人”。

防控疫情 坚持不懈
另外,康复科自1月24日开始至今,所有康复科医护人员对二楼康复大厅清洁与消毒工作就没有一天间断过,每天下班后,每组康复师轮换,进行物品、空气,地面彻底清洁与消毒,坚持不懈。在疫情严峻的形势下,护工和家属限制进出的有限条件下,康复师就充当起护工和家属的角色,工作量和工作业绩保持全年稳定并略有增长。
其实,这在其他科室也是如此。从手卫生到双评工作开展,到公司检查组进行抽查等不定时的检查和督导,医院上下都始终绷紧防控疫情这根弦,除了工作中贯彻执行,即便在医院以外的生活上,都注意做到个人防护与清洁卫生等,并注意加强身体锻炼,提高自身的免疫抗疫能力。
上一篇:学术交流 | 第二届芝加哥大学医学中心—上海蓝十字脑科医院神经学术国际高峰论坛顺利举行 下一篇:『无需等待』做磁共振要等好几天?不!来上海蓝十字脑科医院,当天做2小时出报告
“闵行技术能手”荣誉的获得,不仅是对陈泥、陈婷婷、魏金星三人...【详细】


